Instance Verification Kit (IVK)
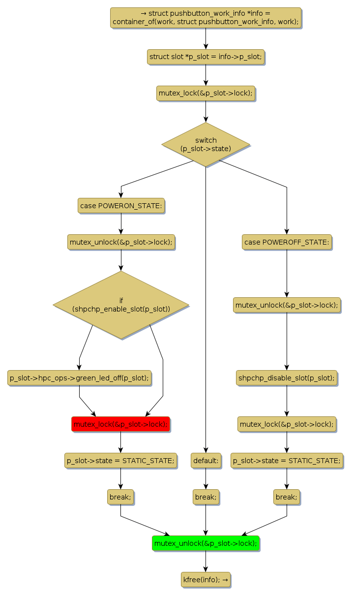
mutex lock @ [10605+26+/linux-3.19-rc1/drivers/pci/hotplug/shpchp_ctrl.c]
Instance Signature: lock
|
The Matching Pair Graph:
|
|
Function Name
|
Control Flow Graph (CFG)
|
Events Flow Graph (EFG)
|
Source Correspondence
|
|
shpchp_pushbutton_thread
|
|
|
[10081+24+/linux-3.19-rc1/drivers/pci/hotplug/shpchp_ctrl.c]
|